TS1103 Current-Sense Amplifiers
Touchstone Semiconductor's TS1103 bi-directional current-sense amplifiers combine a 200 μV (max) VOS and a 0.6% (max) gain error
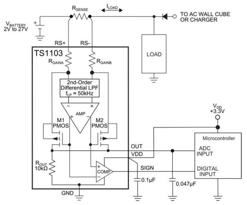
Touchstone Semiconductor's TS1103 is the latest addition to the TS1103 family of bi-directional current-sense amplifiers. Consuming a very low 1 µA supply current, the TS1103 high-side current-sense amplifiers combine a 200-µV (max) VOS and a 0.6% (max) gain error for cost-sensitive applications. For all high-side bi-directional current-sensing applications, the TS1103s are self-powered and feature a wide input common-mode voltage range from 2 V to 25 V. A SIGN comparator digital output is also provided that indicates the direction of current flow depending on the external connections to the TS1103’s RS+ and RS- input terminals.
The SOT23 package makes the TS1103 an ideal choice for pcb-area-critical, supply-current-sensitive, high-accuracy current-sense applications in all battery-powered and portable instruments. All TS1103s are specified for operation over the -40°C to 105°C extended temperature range.
- Ultra-low supply current: 1 µA
- Wide input common mode range: +2 V to +25 V
- Low input offset voltage: 200µV (max)
- Low gain error: 0.6% (max)
- Voltage output
- 6-lead SOT23 packaging
- Four gain options available:
- TS1103-25: Gain = 25 V/V
- TS1103-50: Gain = 50 V/V
- TS1103-100: Gain = 100 V/V
- TS1103-200: Gain = 200 V/V
- Notebook computers
- Current-shunt measurement
- Power management systems
- Battery monitoring
- Motor control
- Load protection
- Smart battery packs/chargers
TS1103
| Imagen | Número de pieza del fabricante | Descripción | Cantidad disponible | Precio | ||
|---|---|---|---|---|---|---|
![]() | ![]() | TS1103-200EG6T | IC CURR SENSE 1 CIRCUIT SOT23-6 | 341 - Inmediata | $0.70 | Ver detalles |
![]() | ![]() | TS1103-25DB | EVAL BOARD FOR TS1103-25 | 2 - Inmediata | $53.24 | Ver detalles |
![]() | ![]() | TS1103-50DB | EVAL BOARD FOR TS1103-50 | 5 - Inmediata | $53.24 | Ver detalles |
![]() | ![]() | TS1103-100DB | EVAL BOARD FOR TS1103-100 | 3 - Inmediata | $53.24 | Ver detalles |
![]() | ![]() | TS1103-200DB | EVAL BOARD FOR TS1103-200 | 1 - Inmediata | $53.79 | Ver detalles |







