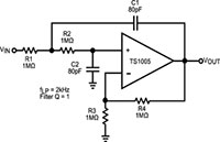
TS1005 Operational Amplifier
Touchstone's low power, 20 kHz gain bandwidth device
Touchstone's TS1005 a low power, 20 kHz gain bandwidth, precision CMOS operational amplifier designed to operate over a supply voltage range from 0.8 V to 5.5 V. Fully specified at 1.8 V and consuming 1.3 µA supply current, the TS1005 is optimized for ultra-long-life battery-powered applications.
The TS1005 is Touchstone’s fifth operational amplifier in its “NanoWatt Analog™” high-performance analog integrated circuit portfolio. The TS1005 exhibits a typical input bias current of 2 pA, and rail-to-rail input and output stages.
The TS1005’s combined features make it an excellent choice in applications where very low supply current and low operating supply voltage translate into very long equipment operating time. The devices are TS1005 fully specified over the industrial temperature range (−40°C to 85°C), and are available in PCB-space saving, 5-lead SC70 packages.
- Single 0.8 V to 5.5 V operation
- Supply current: 1.3 μA (typ)
- Low input bias current: 2 pA
- Low TCVOS: 9 µV/°C (typ)
- AVOL Driving 100 kΩ Load: 90 dB (min)
- Gain-bandwidth product: 20 kHz
- Unity gain stable
- Rail-to-rail input and output
- No output phase reversal
- 5-pin SC70 packaging
- Battery/solar-powered instrumentation
- Portable gas monitors
- Low-voltage signal processing
- Micropower active filters
- Wireless remote sensors
- Battery-powered industrial sensors
- Active RFID readers
- Powerline or battery current sensing
- Handheld/portable POS terminals
TS1005 Operational Amplifier
| Imagen | Número de pieza del fabricante | Descripción | Cantidad disponible | Precio | ||
|---|---|---|---|---|---|---|
![]() | ![]() | TS1005DB | EVAL BOARD FOR TS1005 | 2 - Inmediata | $53.56 | Ver detalles |
![]() | ![]() | TS1005DB-SOT | EVAL BOARD FOR TS1005 | 4 - Inmediata | $53.24 | Ver detalles |




