Amplificador operacional de corriente de entrada de pA, de 140 V, CMOS, de riel a riel serie LTC6090
El amplificador operacional de precisión de 140 V de Analog Devices incluye corriente de polarización de 3 pA y ruido de 3.5μ VP-P para aplicaciones de ganancia alta.
Analog Devices ofrece las series LTC6090/LTC6090-5 que son amplificadores operacionales de alta tensión, monolíticos de precisión. El LTC6090 tiene estabilidad de ganancia unitaria. LTC6090-5 es estable en configuraciones de ganancia de ruido de cinco o mayor. Ambos amplificadores cuentan con alta ganancia de bucle abierto, baja tensión y ruido de compensación entrada-referida, corriente de polarización entrada de pA y son ideales para búfer de alto voltaje, de alta impedancia y/o configuraciones de alta ganancia.
Los amplificadores están protegidos internamente contra las condiciones de exceso de temperatura. Una salida termal de advertencia, TFLAG, se activa cuando la temperatura del chip se acerca a los 150° C. La etapa de salida se puede apagar con el pin de desactivación de salida (OD). Atando el pin OD a la salida de advertencia térmica (TFLAG), la pieza deshabilitará la etapa de salida cuando está fuera de la zona de operación segura. Estos pines se conectan fácilmente a cualquier familia de lógica.
Ambos amplificadores pueden ejecutarse desde fuentes de alimentación simples de140 V o divididas de ±70 V y son capaces de manejar hasta 200 pF de capacidad de carga. LTC6090/LTC6090-5 están disponibles en paquete SO de 8 conductores o TSSOP de 16 conductores con almohadilla expuesta para baja resistencia térmica.
| Características | ||
|
|
|
| Aplicaciones | ||
|
|
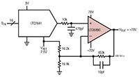
LTC6090 Input Current Op Amp
| Imagen | Número de pieza del fabricante | Descripción | Cantidad disponible | Precio | Ver detalles | |
|---|---|---|---|---|---|---|
![]() | ![]() | LTC6090CS8E#PBF | IC OPAMP GP 1 CIRCUIT 8SOIC | 913 - Inmediata | $9.19 | Ver detalles |
![]() | ![]() | LTC6090CS8E-5#PBF | IC OPAMP GP 1 CIRCUIT 8SOIC | 3433 - Inmediata | $9.19 | Ver detalles |
![]() | ![]() | LTC6090IS8E#PBF | IC OPAMP GP 1 CIRCUIT 8SOIC | 12528 - Inmediata | $10.26 | Ver detalles |
![]() | ![]() | LTC6090HS8E#PBF | IC OPAMP GP 1 CIRCUIT 8SOIC | 190 - Inmediata | $11.21 | Ver detalles |
![]() | ![]() | LTC6090IS8E-5#PBF | IC OPAMP GP 1 CIRCUIT 8SOIC | 151 - Inmediata | $10.26 | Ver detalles |
![]() | ![]() | LTC6090IFE#PBF | IC OPAMP GP 1 CIRCUIT 16TSSOP | 1009 - Inmediata | $11.08 | Ver detalles |
![]() | ![]() | LTC6090HS8E-5#PBF | IC OPAMP GP 1 CIRCUIT 8SOIC | 1043 - Inmediata | $11.21 | Ver detalles |
![]() | ![]() | LTC6090HFE#PBF | IC OPAMP GP 1 CIRCUIT 16TSSOP | 113 - Inmediata | $12.01 | Ver detalles |
![]() | ![]() | LTC6090IFE-5#PBF | IC OPAMP GP 1 CIRCUIT 16TSSOP | 110 - Inmediata | $11.08 | Ver detalles |
![]() | ![]() | LTC6090CFE#PBF | IC OPAMP GP 1 CIRCUIT 16TSSOP | 112 - Inmediata | $10.03 | Ver detalles |
![]() | ![]() | LTC6090HFE-5#PBF | IC OPAMP GP 1 CIRCUIT 16TSSOP | 1 - Inmediata | $12.01 | Ver detalles |





