Espectroscopia de impedancia electroquímica (EIS) CN0510

EIS CN0510 de Analog Devices para determinar el estado de salud y el estado de carga de la batería

La EIS de Imagen de la espectroscopia de impedancia electroquímica (EIS) CN0510 de Analog DevicesADI es una técnica de perturbación segura utilizada para examinar procesos que ocurren dentro de sistemas electroquímicos. El sistema mide la impedancia de una celda de batería en un rango de frecuencias. Los datos pueden determinar el estado de salud (SOH) y el estado de carga (SOC) de una batería. Usando un extremo frontal analógico de potencia ultrabaja (AFE), este sistema está diseñado para excitar y medir la respuesta de corriente, voltaje o impedancia de una batería.

El envejecimiento conduce a la degradación del rendimiento y a cambios irreversibles en la química de la batería. La impedancia aumenta linealmente con la disminución de la capacidad. Monitorear el aumento de la impedancia de una batería usando EIS puede determinar el SOH y si la batería necesita ser reemplazada, lo que reduce tanto el tiempo de inactividad del sistema como los costos de mantenimiento.

Las baterías requieren una excitación de corriente, no voltaje, y los valores de impedancia son bajos, en el rango de miliohmios. Este sistema incluye los circuitos necesarios para inyectar una corriente en la batería y permite la calibración y detección de las pequeñas impedancias encontradas en las baterías.

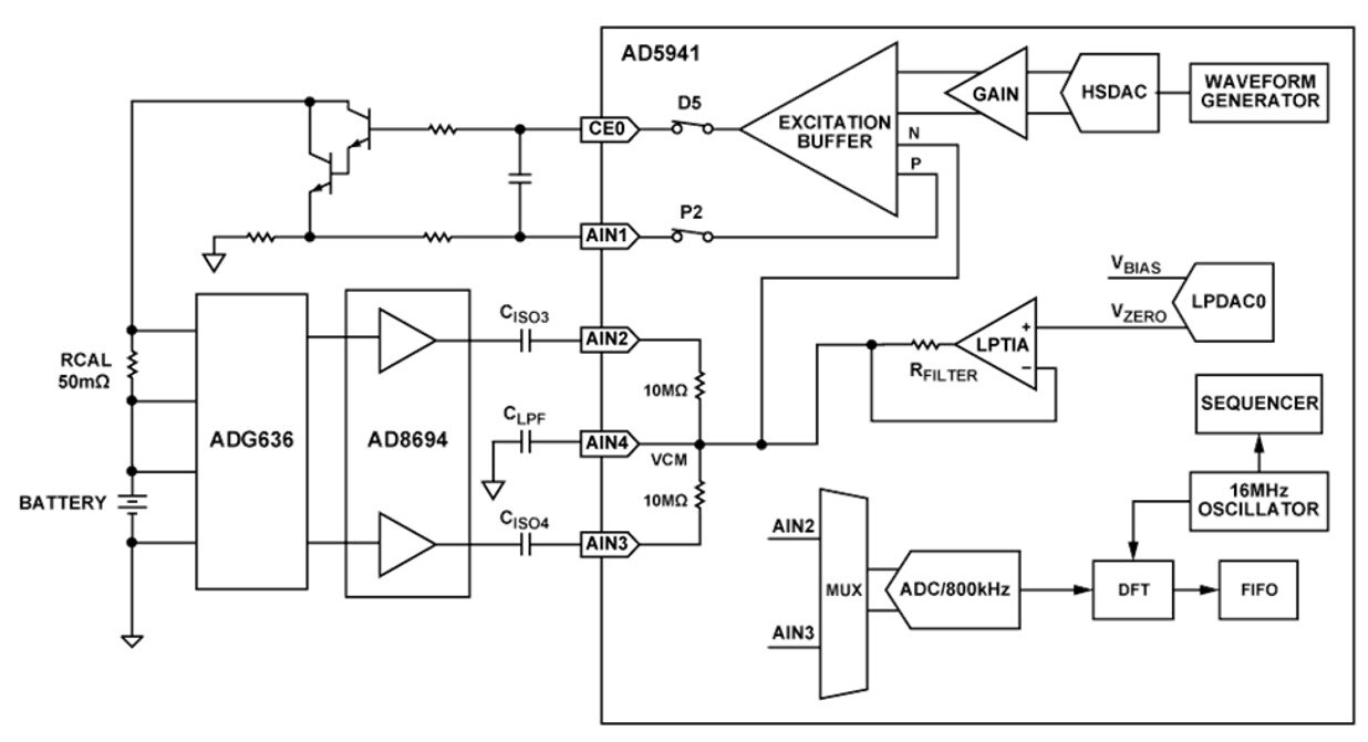
Esquema
    Imagen de la espectroscopia de impedancia electroquímica (EIS) CN0510 de Analog Devices
Aplicaciones
  • Diseñado para pruebas de batería de iones de litio
  • Barrido de frecuencia de mHz a kHz
  • Compatible con blindaje de Arduino

Evaluation Boards

ImagenNúmero de pieza del fabricanteDescripciónCantidad disponiblePrecioVer detalles
EVAL BOARD FOR AD5941EVAL-AD5941BATZEVAL BOARD FOR AD594134 - Inmediata$168.43Ver detalles
ADUCM3027/ADUCM3029 EVAL BRDEVAL-ADICUP3029ADUCM3027/ADUCM3029 EVAL BRD117 - Inmediata$49.04Ver detalles
Publicado: 2020-03-04