Specialized Devices Tackle High-Voltage Energy Harvesting
Colaboración de Electronic Products
2015-01-14
Energy harvesting often involves scavenging trickles of power from very-low-energy ambient sources. For these applications, designers focus on circuits able to convert even the smallest available voltage levels to useful power. In contrast, high-energy sources require a class of circuits able to efficiently handle high-voltage levels produced by energy transducers such as solar panels, thermoelectric generators, and piezoelectric devices. Designers can implement efficient high-voltage energy-harvesting systems using available devices from manufacturers including Linear Technology, NJR, ON Semiconductor, ROHM Semiconductor, STMicroelectronics, and Texas Instruments, among others.
For low-energy applications, highly efficient energy-harvesting ICs and modules such as the Advanced Linear Devices EH4205, Linear Technology LTC3108, and Texas Instruments BQ25570 are designed to scavenge power from transducers producing limited voltage levels as low as 20 mV up to a maximum of 6 V or so. At the heart of these systems, boost converters bring low voltages up to useful levels for powering circuits and charging supercapacitors and batteries.
High-energy sources and their respective transducers can produce output-voltage levels easily exceeding the maximum input range of these low-voltage devices. For example, solar panels such as the Phoenix Contact 2885456 module produce nearly 18 V output. Driven by high-amplitude vibrations in industrial applications and other high-energy environments, piezoelectric devices can achieve output levels in the tens of volts. Similarly, thermoelectric generators can produce similar voltage output levels when a sufficiently large temperature differential exists between the two sides of a TEG, although achieving that temperature differential can be a difficult task at best.
Wide-VIN converters
Typically, energy-harvesting designs store excess harvested power beyond that used directly by the load. For high-energy sources, designers would use a buck converter to step down transducer output voltages to levels suitable for powering the circuit and charging a battery or other energy storage device.
For these applications, the fluctuations inherent in energy harvesting dictate DC/DC converters with a wide-VIN range. For example, the ROHM Semiconductor BD9G341EFJ provides a VIN range of 12 V to 76 V and the Texas Instruments LM5017 features an even wider VIN range extending from 7.5 V to 100 V.
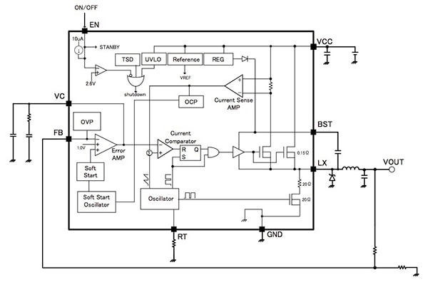
For applications that require support for lower VIN limits, designers can turn to buck/boost converters such as the NJR NJM2360 or ON Semiconductor NCP3163, both of which support a VIN range starting as low as 2.5 V but extending to 40 V. Designed to require minimal external components, these devices integrate multiple on-chip features, typically providing current limiting along with overvoltage and undervoltage protection (Figure 1).

Figure 1: Wide-VIN converters such as the ROHM Semiconductor BD9G341EFJ offer additional power management features such as overvoltage, undervoltage, and current limiting protection. (Courtesy of ROHM Semiconductor)
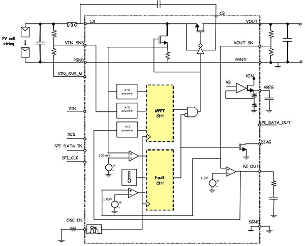
Solar-energy harvesting, in particular, typically requires dynamic methods for MPPT (maximum-power-point tracking); energy transducers generate maximum energy when they are maintained at the MPP on their power curves. In these cases, designers can find devices such as the Linear Technology LT8490 and STMicroelectronics SPV1020, which include dedicated on-chip MPPT blocks that provide sophisticated dynamic tracking methods for finding MPP (Figure 2). Featuring a VIN range of 6 V to 80 V, the internal MPPT algorithm in Linear’s LT8490 sweeps the full panel voltage as low as 6 V to find the maximum power point.
The STMicroelectronics SPV1020, which supports VIN ranging from 6.5 V to 40 V, provides an on-chip “Perturb & Observe” MPPT algorithm that periodically modifies the operating voltage of the solar cells and corrects the operating point if the device observes an associated increase in output from the cells. If solar cell output decreases, the device perturbs the operating voltage in the opposite direction—continuing to perturb the operating voltage and observing the change in power until it finds the new MPP.

Figure 2: Specialized energy-harvesting devices such as the STMicroelectronics SPV1020 include built-in maximum-power-point-tracking (MPPT) algorithms designed to optimize power generation from ambient sources such as solar energy. (Courtesy of STMicroelectronics)
Piezoelectric power
Other high-energy sources can require additional circuit elements to achieve maximum-power generation. Piezoelectric devices can produce sinusoidal output resulting from the back-and-forth flexing of a cantilevered piezoelectric device. At wide ranges of movement, these devices can generate substantial output voltage levels. For example, a 10 mm deflection of Measurement Specialties LDT0-028K can produce voltage output in excess of 24 V and maximum deflection can generate voltages exceeding 70 V.
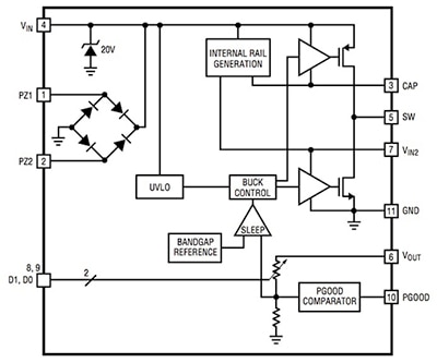
Although diodes can be used to simply clip the AC-voltage output of piezoelectric devices, specialized controllers provide a more effective approach. For example, the Linear Technology LTC3588-2 integrates a low-loss full-wave bridge rectifier, a high- efficiency buck converter, bandgap reference, and other functions required to provide a complete energy-harvesting solution with minimal external components (Figure 3). Designed with an 18 V VIN, the LTC3588-2 includes overvoltage protection using an input-protective shunt set at 20 V. During operation, harvested energy can be stored on an input capacitor or an output capacitor. Although load current is nominally limited to what the buck converter can supply, engineers can size the output capacitor as needed to support larger load current requirements.

Figure 3: Designed to extract energy from piezoelectric devices and other AC voltage sources, the Linear Technology LTC3588-2 integrates a full-wave bridge rectifier and other functional elements required to implement a complete energy-harvesting solution with minimal external components. (Courtesy of Linear Technology)
Other variations of this type of device provide even more extensive support for energy storage on the output of the converter. For example, the Linear LTC3330 buck-boost DC/DC supports VIN from 3.0 V to 19 V and as with the LTC3588-2, integrates a full-wave bridge rectifier, buck converter, and the other features required to support a complete energy-harvesting solution.
In addition, the LTC3330 includes a separate buck-boost converter designed to be driven by an external battery. Either the energy-harvesting buck converter or the battery buck-boost converter can deliver energy to the device’s output pin. If the ambient source of energy fails, the buck-boost converter draws power from the battery; when sufficient harvested energy becomes available the buck converter operates, reducing current draw on the battery essentially to zero. With this approach, designers can take advantage of high-voltage solar-energy harvesting but ensure the load continues to receive power even when the solar source fades.
Conclusions
In contrast to generating power from low-energy ambient sources, energy harvesting from high-energy sources can bring additional challenges and dictate additional requires for design functionality and performance. For these applications, specialized devices with wide VIN ranges, embedded MPPT algorithms or full-wave rectifiers can help simplify design while maximizing energy conversion. Using available specialized ICs, engineers can implement energy-harvesting designs able to efficiently convert high-voltage transducer output from high-energy sources.
For more information on the parts discussed in this article, use the links provided to access product pages on the DigiKey website.
Descargo de responsabilidad: Las opiniones, creencias y puntos de vista expresados por los autores o participantes del foro de este sitio web no reflejan necesariamente las opiniones, las creencias y los puntos de vista de DigiKey o de las políticas oficiales de DigiKey.

