Attractive Choices in Low Power Converters Optimized for Energy Harvesting
Colaboración de Electronic Products
2012-04-11
Many ultra-low power applications such as wireless sensor networks (WSN), tire pressure monitors and remote commercial resource-tracking devices have special operational demands. To transmit vital data or monitor objects in distant places, sensors and devices must be powered around the clock. Power requirements can vary from nanoWatts to microWatts.
With power outlets out of reach and traditional batteries not practical (as replacing them periodically would not be easy or cost effective), non-traditional alternatives such as solar cells (photovoltaic cells), thermoelectric generators (TEGs), thermopiles, and piezoelectric transducers can be attractive alternate sources of electrical power. Providing, that is, you can overcome some of the challenges of electronically capturing and accumulating this energy, such as the erratic nature of the source, intermittent voltage or power generation, and time varying characteristics.
Any successful design involving energy harvesting will require special power conversion circuits that can efficiently collect, store, manage, and convert/regulate the energy harvested into a more usable form of electrical energy to power sensors, microcontrollers, and wireless transceivers. With recent advances in power converter and energy-harvesting modules and ICs, simple and efficient power conversion and management solutions are now readily available.
In fact, suppliers such as Advanced Linear Devices, Linear Technology Corp., Maxim Integrated Products, and Texas Instruments Inc., have readied optimized power converters for harvesting energy from photovoltaic cells, thermoelectric generators (TEGs), and other sources to reliably power remote wireless sensors, wireless transceivers, light switches, or other loads.
This article will examine some of the new and notable solutions these suppliers have developed for alternate energy designs.
Easy-to-use modules
Advanced Linear Devices, for instance, offers integrated solutions, called energy-harvesting (EH) modules, to capture, accumulate, and store electrical power from a variety of so-called wasted energy sources. The company has developed two types of EH modules using its patented electrically programmable analog device (EPAD) technology. While series EH300 is designed for applications that require 1.8 to 3.6 VDC power supplies, the EH301 modules are tailored for electronic loads that require 3.3 to 5.2 VDC supplies. Figure 1 depicts the construction of EH300. It is a self-sufficient module that needs no external components.

The EH300 series modules can accept input voltages ranging from 0.0 to ±500 V AC or DC and input currents from 200 to 400 mA. While the EH300 is a 4.6 millJoule (mJ) module, with 1.8 to 3.6 VDC output, intended for supporting ZigBee type of wireless transmission, the EH300A delivers useful energy output of 30 mJ for applications that need higher power for extended range transmission. Likewise, EH301 has a useful energy output of 8.3 mJ with 3.3 to 5.2 VDC to drive circuits like microprocessors and microcontrollers. The EH301A is a higher energy output version capable of delivering 55 mJ.
To realize the full functionality of the EH300/EH301 series modules, they require a minimum of 4.0 V and 200 to 500 nA input power. With energy sources such as single photovoltaic cells, TEGs, or electromagnetic coils, the output voltage can be as low as tens of millivolts (mV) with output power in the range of hundreds of microwatts (µW) to a few miliwatts (mW).
In order to boost a low voltage source, ALD has developed the Micropower step-up low-voltage booster module series that can convert a low DC voltage input generated by energy sources such as photodiodes, TEGs, or electromagnetic generators to a higher AC or DC voltage output as a means of further driving EH300/301 series EH modules.
The booster module series is designated EH42xx, and there are two members, EH4205 and EH4295. Because they derive power from the low-voltage input source, EH42xx members do not need a separate power supply to operate. EH4205 has a lower minimum startup of 75 mV versus 120 mV for EH4295. Another difference between these two Micropower step-up booster modules is the input impedance. While EH4205 is rated for an input impedance of 50 Ω, EH4295 offers an input impedance of 950 Ω.
Figure 2 shows booster module EH4205 connected to energy-harvesting module EH300 for generating output voltages in the 1.8 to 6.8 V range. This output is now useful to drive a number of electronic circuits, ranging from WSNs to microprocessors/microcontrollers and other such electronics circuits.

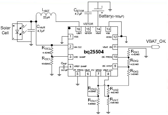
Likewise, Texas Instruments has also readied a DC/DC boost converter/charger, labeled BQ25504, which is designed to continuously acquire and manage power from low energy sources like photovoltaic cells and TEGs generating microwatts to milliwatts of power. Fundamentally, it is a highly efficient boost converter/charger designed for systems such as wireless sensor networks (WSN) that have stringent power and operational demands. For a cold start, the boost converter requires an input Vin as low as 330 mV. However, after a cold start, it can continue to harvest energy from the source with input Vin down to 80 mV.
Because these energy sources are sporadic or time-varying, the energy harvesters need some type of energy storage element, such as a re-chargeable battery, supercapacitor, or a conventional capacitor. TI’s BQ25504 is designed to work with different battery chemistries or supercapacitors. A typical application circuit using bq25504 with all the needed external components for a photovoltaic (solar) cell application is shown in Figure 3. To prevent damage to a user’s storage element, both maximum and minimum voltages are monitored against the user programmed undervoltage (UV) and overvoltage (OV) levels, which can be programmed independently.

Another supplier serving the energy-harvesting space is Maxim Integrated Products. The company’s MAX17710 integrates all power-management functions for ambient energy harvesting, as well as for charging and protecting micro-energy cells (MECs), a form of solid-state battery. Designed to operate at an ultra-low current level, the MAX17710 accepts energy from a variety of poorly regulated energy sources with output levels ranging from 1 µW to 100 mW. With a programmable input boost regulator, it needs no expensive external components to charge an MEC with energy sources as low as 0.8 V. Additionally, it protects the MEC by using a linear shunt-series regulator. Using ultra-low quiescent current, MAX17710 offers an adjustable low-dropout (LDO) linear regulator with selectable voltages of 3.3, 2.3, or 1.8 V, which allows the device to serve a variety of electronic loads.
Summary
Harvesting energy has been made practical through development of ICs that aid in capturing small amounts of energy. Particularly key to any energy-harvesting design is a power converter that can operate with ultra-low-voltage inputs. Several suppliers offer converters optimized for energy harvesting, and this article has described several especially well-suited to the task. For more information on the products mentioned, use the links provided to access product pages on the DigiKey website.
Descargo de responsabilidad: Las opiniones, creencias y puntos de vista expresados por los autores o participantes del foro de este sitio web no reflejan necesariamente las opiniones, las creencias y los puntos de vista de DigiKey o de las políticas oficiales de DigiKey.

